8040威尼斯杜彦良院士团队
2021年博士后招聘简章
8040威尼斯杜彦良院士团队致力于重大工程灾害防控新理论研究、智慧感知和韧性结构新技术开发、智能材料和装备研制,推进基础设施智能化、信息化和韧性化,实现安全运维,为大湾区重大基础设施建设的工程需求和产业发展提供核心技术支持。
为吸引和凝聚优秀人才,加快团队的科技创新与成果转化,现面向海内外招聘博士后研究人员,竭诚欢迎海内外青年才俊加盟(特别优秀的可推荐申报全职特聘人才)。
一、招收学科方向
土木工程(含结构工程、岩土工程、防灾减灾工程及防护工程、桥梁与隧道工程4个二级学科)、交通运输工程、计算机科学与技术、机械设计制造及其自动化、材料工程及相关交叉学科的海内外博士。
二、合作导师
(一)杜彦良
杜彦良,男,教授,中国工程院院士,大型工程结构状态监测与安全控制专家,获国家杰出专业技术人才、国家教学名师、何梁何利科学技术奖和河北省突出贡献奖、河北省巨人计划创新团队领军人才等多项荣誉称号。长期从事轨道交通领域智能监测与安全控制研究,率先将智能结构理论与方法融入铁道工程安全保障技术领域,提出了“监测-评估-预警-修复”一体化的状态监测与安全运维技术体系,围绕国家高速铁路、重载铁路、高原高寒铁路、既有线提速铁路、城市智慧交通等重大工程建设,开展了大型铁路桥梁、多年冻土路基、长大隧道及TBM施工装备状态监测、健康诊断与快速康复的理论研究、技术创新和应用推广,取得了多项创新成果。带领团队先后获国家科技进步奖特等奖2项、一等奖1项、二等奖3项,省部级科技进步奖一等奖10项;获国家教学成果奖一等奖1项、二等奖2项。
(二)周云
周云,男,教授,博士生导师,8040威尼斯党委常委、副校长。兼任中国土木工程学会理事、中国土木工程学会防震减灾工程技术推广委员会副主任(兼秘书长)及国际结构控制协会中国分会等10余个协会或专业委员会委员,《土木工程学报》、《建筑结构学报》等学术刊物编委。曾获省(部)、市科技进步奖6项,发表学术论文200余篇,获国家发明、实用新型专利40余项,主编和参编国家(省)行业规范或规程6本;出版著作8本。获评广东省高等学校“千百十工程”省级培养对象先进个人、广州市劳动模范、市优秀专家、市“121人才梯队工程”后备人才、市高层次人才。
(三)邓军
邓军,男,教授,博士生导师,8040威尼斯百人计划“学科带头人”。于华中科技大学获学士、硕士学位,于英国南安普敦大学获博士学位,美国北卡罗莱纳大学访问教授。一直致力于桥梁结构安全评定、结构性能保持与提升、土木工程新材料等方向的研究与开发工作,获得了教育部新世纪优秀人才、广东省“千百十工程”省级培养对象、霍英东青年教师基金等荣誉。连续主持了3项国家自然科学基金项目、10余项桥梁结构方向的省部级和交通行业科研项目,获得了两项广东省科技进步奖,近5年以第一作者/通讯作者发表SCI论文12篇,其中JCR一区6篇,已发表的国际期刊论文SCI引用次数达600多次,单篇引用超过200次。主持了广东省结构安全控制工程技术研究中心的建设,积极推动相关产学研合作和成果转化。
三、申请条件
(一)品学兼优,身体健康;
(二)年龄一般应在 35 周岁以下;
(三)获博士学位时间一般不超过 3 年或已通过博士学位答辩(应届毕业生);
四、拟招聘岗位研究方向及要求
根据大湾区盐蚀、高湿、高热的亚热带滨海服役环境,以及台风、地震、船撞等典型多灾害特点,以大湾区高速高密度发展建设的重大交通基础设施为对象,团队开展以下方向的研究:
(一)多动力灾变耦合作用下基础设施的智慧防控;
(二)多因素条件下基础设施长期性能保持与提升;
(三)基础设施灾变控制的新型材料结构与韧性技术;
(四)基于人工智能技术的结构状态智能感知、评估和预测;
(五)新型装配式桥梁结构体系及关键技术。
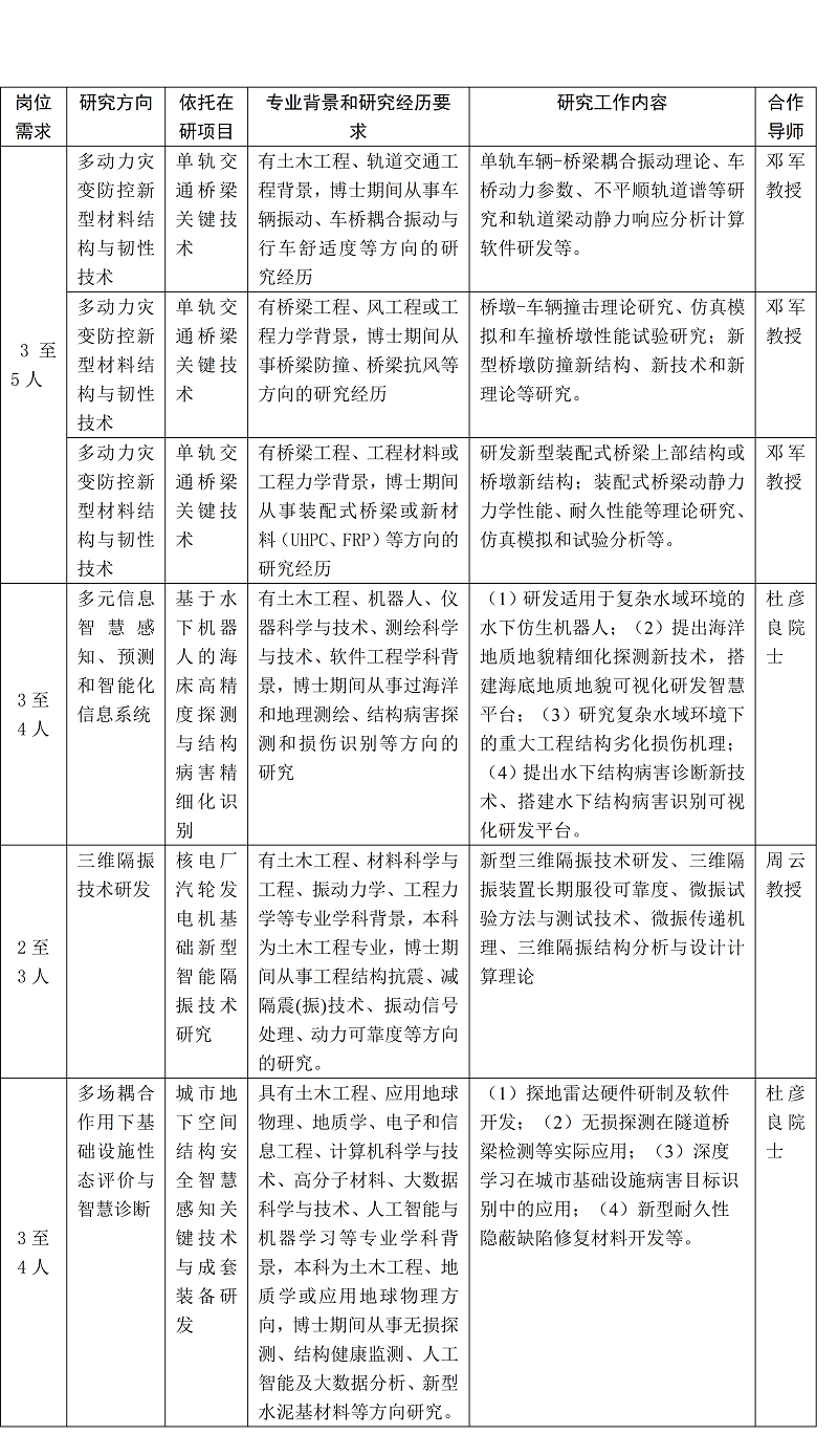
具体岗位需求如下(特别优秀的不限于以下岗位):

五、相关待遇
博士后薪酬项目和标准根据国家、省、市有关规定制定,如国家、省、市调整相关政策和拨款额度,学校将作相应调整。两类博士后的待遇情况如下:
(一)薪酬福利
(1)计划内博士后
现阶段计划内博士后根据其学术水平、博士后工作计划书、创新能力、学术发展潜力等分A、B、C三类,待遇为(37.4+N)万~(45.4+N)万之间,主要由以下组成。计划内博士后同时聘为特聘副研究员,出站考核结果优秀,可申请相应全职特聘人才岗位。

(2)师资博士后
以全职特聘人才方式引进,首个聘期入学校博士后科研流动站工作,按照国家、省、市博士后相关政策和学校博士后管理办法进行管理,待遇同上。师资博士后同时聘为特聘副研究员,出站考核优秀,进入第二个聘期,按照特聘讲师签订3年期的聘期合同。
(二)科研启动费
博士后人员在站(基地)期间,市财政一次性资助每名博士后科研项目经费20万元。
(三)项目申报
学校支持博士后申报国家自然科学基金或社科基金、中国博士后科学基金等各类基金项目,支持博士后申报“博士后创新人才支持计划”、“中德博士后交流项目”、“香江学者计划”、“澳门学者计划”、“广东省博士后人才引进计划博士后人才项目”、“广东省青年优秀科研人才国际培养计划博士后项目”和“广州市博士后国际培养计划”等项目。入选后将视情况按相关政策提升待遇或发放奖励。
(四)人才待遇
获得中国博士后科学基金资助、且未满40周岁的出站留(来)穗博士后,可按照相关规定申请认定“广州市青年后备人才”并享受相应服务保障待遇。符合条件的可申请免租入住85平方米的高层次人才公寓或享受住房补贴100万元。
(五)后续资助
期满出站后1年内到市属企事业单位全职工作、签订3年以上劳动合同(聘用协议),或期满出站后1年内在我市自主创业且符合其他条件的,按相关规定向市申请安家费30万元(市财政分两期发放)。业内公认全球排名前200名的国(境)外高校博士毕业生来穗从事博士后工作、出站后留在市属企事业单位全职工作或自主创业的,按相关规定向省申请住房补贴40万元,不重复享受我市安家费待遇。
六、申请方式
请将以下材料电子版发送至联系人邮箱,初审通过后将通知申请人寄送正式材料并组织面试。
1、个人简历(包括个人信息、教育背景、发表论文、主持/参与科研项目、现场工作经验、获奖等);
2、反映本人学术水平的近5年学术论文代表作。
七、联系方式
联系人:熊老师
邮箱:tmxyhph@gzhu.edu.cn
8040威尼斯杜彦良院士团队
2020年12月